虚幻引擎快速开发技巧 #60 UE4 / UE5 – 镜像资源
虚幻引擎快速开发技巧 #60 UE4 / UE5 – 镜像资源
这是帮助构建和填写关卡的绝佳提示!
你知道你可以在虚幻引擎中快速镜像资源吗?
这在构建关卡时非常有用,特别是当您试图充分利用模块化套件时。这真的很容易做到,右键单击关卡中的资产,向下转换。然后您将看到镜像X,镜像Y和镜像Z的选项。

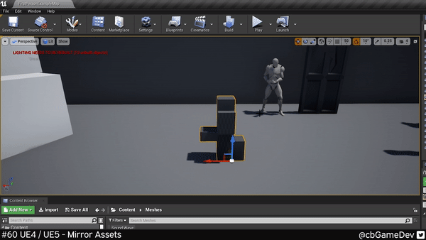
您可以使用这三个选项来操作场景中的资产。在下面,您可以看到它在运动中。

这很好,但我们可以通过为这些单独的镜像选项分配键盘快捷键来加快此过程。为此,我们需要前往编辑 -> 编辑器首选项。

如果我们在编辑器首选项窗口顶部的搜索栏中键入镜像,我们将找到我们想要的键盘绑定设置。

在这里,我们可以输入我们希望镜像设置绑定到的任何键(只要它们尚未分配给某些内容)。我选择以 Ctrl + num 键为例,因为我知道它们是免费的,但你应该找到适合你的!

现在我们已经完成了此操作,它可以更快地镜像资产,如下面的 gif 所示。

这个过程在虚幻引擎5的抢先体验版中完全相同,一切都在同一个地方,唯一真正的区别是UI视觉效果的改版。

正如您现在可能知道的那样,这种镜像资源的方式将真正加快您的工作流程并帮助您更快地完成关卡!
本站所有文章、资源等一切内容,皆为在本站的注册网友所发布、上传、提供,如您发现任何内容侵犯了您的合法权益,请携版权等相关证明致信vamwxyz@gmail.com 与我们联系 ,我们将第一时间进行处理。本站周1-周5每日稳定更新优质资源20+,开通永久SVIP全站资源永久免费!
本站防失联地址,请务必收藏:VAMW.XYZ
VAM » 虚幻引擎快速开发技巧 #60 UE4 / UE5 – 镜像资源
常见问题FAQ
- 关于解压密码和游戏资源使用方式的简要说明
- 本站默认解压密码为发布页网址:vamw.xyz 注意是小写,如果有其他密码也都在资源页面详细说明了,请认真查看,任何资源请下载后解压、切勿在线解压!VAM场景和人物形象资源下载解压缩后,放到VAM游戏目录里的AddonPackages文件夹后重启游戏即可,如D:\VAM\vam1.22.0.3\AddonPackages;更多教程请点击打开
- 海外用户怎么支付怎么下载?How can overseas users make payments and download?
- 本站支持“支付宝”、“微信”、“paypal”方式支付,如需“paypal”支付,点击打开Paypal支付;本站所有资源存储于“百度云网盘”,海外用户亦可通过本站教程下载安装注册“百度云网盘”进行资源的下载使用,点击查看教程
Our website supports payments via "Alipay", "WeChat" and "PayPal". If you want to pay with "PayPal", please click Paypal Payment. All the resources on our website are stored in "Baidu Cloud Disk". Overseas users can also download, install and register "Baidu Cloud Disk" according to the tutorials on our website to download and use the resources. Click here to view the tutorials
- 怎么推广赚钱,怎么免费加入VIP?
- 高佣金活动进行中:本站开启用户推广赚钱模式,所有用户可以通过文章页或个人中心的的推广链接进行推广赚钱,普通用户推广佣金为15%;永久VIP推广佣金为30%,所有通过你的推广链接注册的用户,在后续发生的所有消费或充值会员的行为,您都有佣金拿!满50可申请提现!普通用户可以在金额达到充值会员金额的时候申请加入会员!赶快行动吧! 点此查看详情