虚幻引擎的50个提高效率的技巧-快速开发提示 #27 UE – 多内容浏览器
虚幻引擎的50个提高效率的技巧-快速开发提示 #27 UE – 多内容浏览器
今天的快速开发技巧在构建关卡时非常有用,特别是如果您发现自己不断在一堆不同的文件夹之间导航以寻找特定资源。
您是否知道可以同时打开多个内容浏览器窗口?
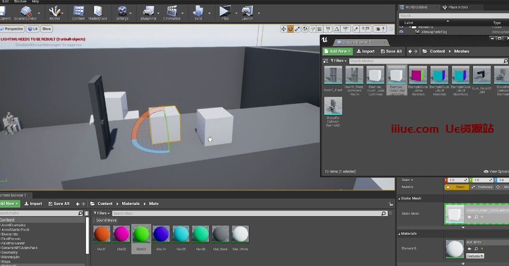
这是一个非常简单的问题。从主编辑器视口转到窗口并找到内容浏览器(在常规类别下)。

您将看到,您一次最多可以激活 4 个单独的内容浏览器窗口。但是,就我个人而言,我发现 4 有点多,通常坚持使用 2。一个停靠在我的主视口的底部,第二个漂浮在我的第二台显示器上。

在下面的示例中,您可以看到它是如何有用的,因为我可以轻松地从浮动内容浏览器窗口中拖出我想要的网格,然后直接从其他内容浏览器将材料拖到我的网格上。

需要了解的一件有趣的事情是,您可以通过单击每个面板右上角的小挂锁图标来实际将窗口锁定到其当前视图。这意味着当前查看的文件夹/资产不会更改。如果我要浏览到资产,它不会影响锁定的窗口。

如果我的内容浏览器窗口都被锁定,并且我尝试浏览到关卡中某个资源,它会打开一个新的内容浏览器窗口(最多 4 个限制)。

这是那些非常有用的小技巧之一,有助于在构建关卡时加快速度。希望你觉得有用!
本站所有文章、资源等一切内容,皆为在本站的注册网友所发布、上传、提供,如您发现任何内容侵犯了您的合法权益,请携版权等相关证明致信vamwxyz@gmail.com 与我们联系 ,我们将第一时间进行处理。本站周1-周5每日稳定更新优质资源20+,开通永久SVIP全站资源永久免费!
本站防失联地址,请务必收藏:VAMW.XYZ
VAM » 虚幻引擎的50个提高效率的技巧-快速开发提示 #27 UE – 多内容浏览器
常见问题FAQ
- 关于解压密码和游戏资源使用方式的简要说明
- 本站默认解压密码为发布页网址:vamw.xyz 注意是小写,如果有其他密码也都在资源页面详细说明了,请认真查看,任何资源请下载后解压、切勿在线解压!VAM场景和人物形象资源下载解压缩后,放到VAM游戏目录里的AddonPackages文件夹后重启游戏即可,如D:\VAM\vam1.22.0.3\AddonPackages;更多教程请点击打开
- 海外用户怎么支付怎么下载?How can overseas users make payments and download?
- 本站支持“支付宝”、“微信”、“paypal”方式支付,如需“paypal”支付,点击打开Paypal支付;本站所有资源存储于“百度云网盘”,海外用户亦可通过本站教程下载安装注册“百度云网盘”进行资源的下载使用,点击查看教程
Our website supports payments via "Alipay", "WeChat" and "PayPal". If you want to pay with "PayPal", please click Paypal Payment. All the resources on our website are stored in "Baidu Cloud Disk". Overseas users can also download, install and register "Baidu Cloud Disk" according to the tutorials on our website to download and use the resources. Click here to view the tutorials
- 怎么推广赚钱,怎么免费加入VIP?
- 高佣金活动进行中:本站开启用户推广赚钱模式,所有用户可以通过文章页或个人中心的的推广链接进行推广赚钱,普通用户推广佣金为15%;永久VIP推广佣金为30%,所有通过你的推广链接注册的用户,在后续发生的所有消费或充值会员的行为,您都有佣金拿!满50可申请提现!普通用户可以在金额达到充值会员金额的时候申请加入会员!赶快行动吧! 点此查看详情