21 个 UE4/UE5 技巧,帮助您更快地构建关卡
21 个 UE4/UE5 技巧,帮助您更快地构建关卡
今天,我想分享一些我发现的帮助构建关卡的最有用的虚幻引擎提示和技巧。
将内容放入您的关卡中可能非常耗时,我喜欢可以帮助加快速度、减少点击次数并使整个过程更加简单的技术。以下是我发现的那些我认为值得了解的提示和技巧的列表。我将它们分为三个主题:
-
关卡中放置的资源 – 帮助您与关卡中放置的资产进行交互的提示
-
资产管理/过滤 – 帮助您更快地选择/找到所需资产的提示
-
使用编辑器视口 – 帮助您更流畅地使用编辑器视口的提示
你知道你可以吗?
放置在关卡中的资产
#01 – 将资产拖放到表面
为什么有用:到目前为止,这种技术是我最常使用的技术之一。在关卡中选择一个资源,然后按键盘上的 End 键。这会将资源与其正下方的任何表面齐平。查看我的视频或博客文章,了解它的实际效果,并了解更多信息。


#02 – 对齐表面
为什么有用:首次从内容浏览器中拖出资源时,您会注意到它与表面对齐。但是,无论何时移动它,它都不再具有此功能,因为默认情况下该设置处于关闭状态。您可以通过视口右上角的按钮激活/停用它,在翻译设置下查找表面捕捉选项。看看我的视频或博客文章,了解如何做到这一点的真正细分。激活后,您可以更轻松地将资源与表面对齐,非常适合将资产放在表格等上

#03 – 使用资产移动
为什么有用:如果在移动资源时按住 Shift,则摄像机将随之移动。这是我发现很多人不知道的东西,但它非常有用,尤其是在更远的距离上移动东西时。这是一种更流畅的方法,而不是稍微移动资产,重新定位摄像机,移动更多,必须再次重新定位摄像机等。

#04 – 选择所有相同的类型
为什么有用:如果在关卡中选择了资产,按住 Shift 键并按 E,您将选择关卡中相同类型的所有资产。当您不想通过更改资产查看器版本中的设置(其默认值)来全局影响您的资源,而是希望在关卡本身中本地进行更改时,这会派上用场。例如,更改特定资产的光照通道,使其在整个关卡中更加突出。查看我的视频或博客文章以获取更多详细信息。

#05 – 临时更改枢轴
为什么有用:这在构建关卡时非常有用,可以让您更轻松地操作资源。如果右键单击资产,请转到“透视”>“在此处设置透视偏移”,它允许您移动透视位置。查看上面的链接以获取更多详细信息。

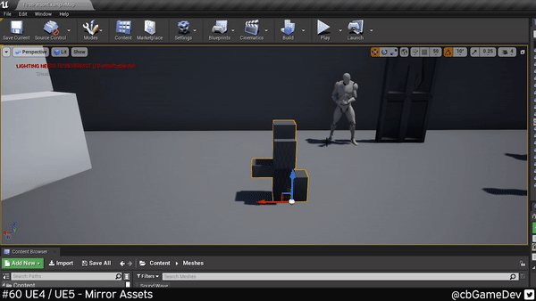
#06 – 镜像资产
为什么有用:这对于帮助您充分利用模块化套件非常有用。这真的很容易做到,右键单击关卡中的资产并向下前往变形。然后您将看到镜像X,镜像Y和镜像Z的选项。您还可以将此功能绑定到键绑定,就像我在下面的 GIF 中所做的那样,请查看视频和博客链接以获取有关如何执行此操作的更多信息。

#07 – 锁定到位
为什么有用:如果你的关卡中有一些重要的资产,你不想意外移动,这会很棒。这真的很简单,右键单击关卡中的资产,然后向下前往变换并单击锁定Actor移动选项。

资产管理/过滤
#08 – 高级内容浏览器搜索
为什么有用:这在很多方面都很有用。首先,它可以帮助您更快地找到资产,因为您可以使用更高级的语法来帮助缩小搜索范围(请参阅我的视频或博客文章以了解更多信息)。您还可以将其用于其他用途,例如帮助查找可以进行优化的资产(例如,列出三角形数量超过 X 个的资产)或查找问题(例如,没有冲突的资产)。

#09 – 内容浏览器过滤器
为什么有用:当我不记得某物叫什么或它在你的项目中的位置时,我发现这特别有用,但你知道资产类型。这很容易做到,只需点击“过滤器”按钮并选择要过滤的类型。2 我倾向于使用相当多的已签出(用于源代码控制)和显示重定向器。查看链接以获取更深入的信息。

#10 – 多个内容浏览器
为什么有用:这是那些非常有用的小技巧之一,并且在构建关卡时有助于加快速度。正如您在下面的 GIF 中看到的那样,我可以从一个内容浏览器中快速抓取网格,然后从另一个内容浏览器拖出并应用材料。您一次最多可以打开 4 个内容浏览器!

#11 – 缩略图编辑模式
为什么有用:虚幻引擎通常做得很好,但有时你只想稍微旋转一下缩略图预览,这样你就可以从稍微好一点的角度看到它。当您的图标很小时,这可能特别有用。在内容浏览器中,查找“视图选项”按钮,然后查找“缩略图编辑模式”。查看链接以获取有关其工作原理的更多详细信息。

#12 – 内容浏览器图标大小
为什么有用:我发现这在寻找特定资产时很有用。我将放大图标以帮助快速找到我正在寻找的图标。如果您正在寻找道具来帮助填充场景,它也很有用,因为放大图标可以让您更好地衡量哪些资产可能适合当前场景。

#13 – 收藏夹
为什么有用:如果您正在使用的资源分散在整个项目中,并且您发现自己不断在文件夹之间切换,那么这是一种非常有用的技术。这真的很简单,您需要做的就是右键单击文件夹,然后单击添加到收藏夹选项。然后,您的文件夹将显示在内容浏览器的新区域中,即收藏夹区域。它实际上不会移动您的文件夹,它只是为其添加快捷方式。查看我的链接,了解其工作原理的正确细分。

#14 – 大纲过滤
为什么有用:如果您有一个包含大量资产的繁忙场景并且难以快速找到某些内容,这将非常有用。您可能知道,您可以搜索特定名称,例如灯光,但您是否知道您可以使用减号来排除单词,例如 -point,这将向您显示关卡中所有灯光的列表,但不会显示点光源。我觉得这非常方便。

使用编辑器视口
#15 – 快速调整相机速度
为什么有用:通常,我看到人们通过转到视口的右上角并更改相机图标按钮下的滑块来更改相机速度。一种更快、更流畅的方法是使用鼠标滚轮。在视口周围移动时,如果向后滚动鼠标滚轮,则会减慢摄像机的移动速度,如果在移动时向前滚动鼠标滚轮,则会加快摄像机的移动速度。

#16 – 切换半透明选择
为什么有用:这是一个很好的小技巧,我经常使用。构建关卡时一个非常常见的问题是半透明材质(玻璃、水、效果等)会阻碍您在场景中选择对象的能力。但是,您可以使用键盘快捷键 T 切换“允许半透明选择”。这使您可以忽略那些半透明材质并选择您想要获取的对象。

#17 – 全屏视口
为什么有用:您可以通过按 F11 快速切换全屏视口。当您不需要访问任何设置或添加新项目时,这尤其有用,您只需使用小控件(平移、旋转、缩放)移动内容。拥有全屏视图只是可以更轻松地查看您正在使用的内容!

#18 – 调整小控件大小
为什么有用:小控件有时会遮挡您的视线,您可以快速减小其大小,以便更好地查看场景(按住 Alt 并按 [ )。也可能发生相反的问题,您可以在远处工作,并且小控件太小且太繁琐,无法选择在这种情况下,您可以增加其大小以使其更容易单击(按住 Alt 并按 ])。

#19 – 自定义网格捕捉
为什么有用:您可能已经了解网格捕捉(可通过视口中的右上角按钮激活),但您可以通过将自己的值添加到网格捕捉中来更进一步。这很棒,因为这意味着您可以使其适用于模块化套件所需的任何尺寸。有几个步骤可以做到这一点,所以最好看看我上面的视频或博客链接。但从广义上讲,转到您的编辑器首选项,然后搜索网格,您将找到需要播放的设置。

#20 – 存储的摄像机位置
为什么有用:这对于构建关卡/立体模型的人来说非常有用,他们需要从特定角度反复检查他们的场景外观。正确的词是相机书签。查看视频或博客,更详细地了解它是如何工作的。但为了快速概览,您可以使用键盘快捷键来存储相机视图(按住 Ctrl + 任意数字键)。然后,您可以通过按键盘上的数字键来加载这些相机视图。

#21 – 快速更改视口角度
为什么有用:这是一种切换视口角度的更快方法,如下面的 GIF 所示,因为您无需单击菜单。这是一种更加流畅的方式,可让您保持工作流程。当您看到它的说明时,它更容易理解,因此请务必查看上面的视频链接,以正确了解其工作原理。为此,请按住键盘上的 CTRL,然后按住鼠标中键,这将创建一条从起点到鼠标结束位置的细线。然后,当您释放鼠标中键时,根据鼠标从起始位置的位置,您将切换到不同的视口角度:
-
发布顶部 = 图顶视图
-
释放底部 = 图底部视图
-
左释放 = 后视图
-
右释放 = 前视图
-
释放左上角 = 右视图
-
发布右上角 = 左侧视图
-
释放右下角 = 透视图

我希望您发现这些提示/技巧有用,并且它们对您自己的项目有所帮助!
本站所有文章、资源等一切内容,皆为在本站的注册网友所发布、上传、提供,如您发现任何内容侵犯了您的合法权益,请携版权等相关证明致信vamwxyz@gmail.com 与我们联系 ,我们将第一时间进行处理。本站周1-周5每日稳定更新优质资源20+,开通永久SVIP全站资源永久免费!
本站防失联地址,请务必收藏:VAMW.XYZ
VAM » 21 个 UE4/UE5 技巧,帮助您更快地构建关卡
常见问题FAQ
- 关于解压密码和游戏资源使用方式的简要说明
- 本站默认解压密码为发布页网址:vamw.xyz 注意是小写,如果有其他密码也都在资源页面详细说明了,请认真查看,任何资源请下载后解压、切勿在线解压!VAM场景和人物形象资源下载解压缩后,放到VAM游戏目录里的AddonPackages文件夹后重启游戏即可,如D:\VAM\vam1.22.0.3\AddonPackages;更多教程请点击打开
- 海外用户怎么支付怎么下载?How can overseas users make payments and download?
- 本站支持“支付宝”、“微信”、“paypal”方式支付,如需“paypal”支付,点击打开Paypal支付;本站所有资源存储于“百度云网盘”,海外用户亦可通过本站教程下载安装注册“百度云网盘”进行资源的下载使用,点击查看教程
Our website supports payments via "Alipay", "WeChat" and "PayPal". If you want to pay with "PayPal", please click Paypal Payment. All the resources on our website are stored in "Baidu Cloud Disk". Overseas users can also download, install and register "Baidu Cloud Disk" according to the tutorials on our website to download and use the resources. Click here to view the tutorials
- 怎么推广赚钱,怎么免费加入VIP?
- 高佣金活动进行中:本站开启用户推广赚钱模式,所有用户可以通过文章页或个人中心的的推广链接进行推广赚钱,普通用户推广佣金为15%;永久VIP推广佣金为30%,所有通过你的推广链接注册的用户,在后续发生的所有消费或充值会员的行为,您都有佣金拿!满50可申请提现!普通用户可以在金额达到充值会员金额的时候申请加入会员!赶快行动吧! 点此查看详情