虚幻引擎UE创建全息VR游戏虚拟现实游戏教学 – 针对混合现实设置的步骤5
虚幻引擎UE创建全息VR游戏虚拟现实游戏教学 – 针对混合现实设置的步骤5
我再次遵循Microsoft教程,只是添加了额外的屏幕抓取以帮助巩固我脑海中的过程。有关原始教程,请查看此处 https://docs.microsoft.com/en-us/windows/mixed-reality/develop/unreal/tutorials/unreal-uxt-ch3
添加会话资产
若要使用会话,需要使用 ARSessionConfig 数据资产。要创建其中之一,请转到您的内容浏览器窗口。通过单击“内容”文件夹,确保您位于根内容文件夹中。
单击“添加/导入杂项>数据资产>
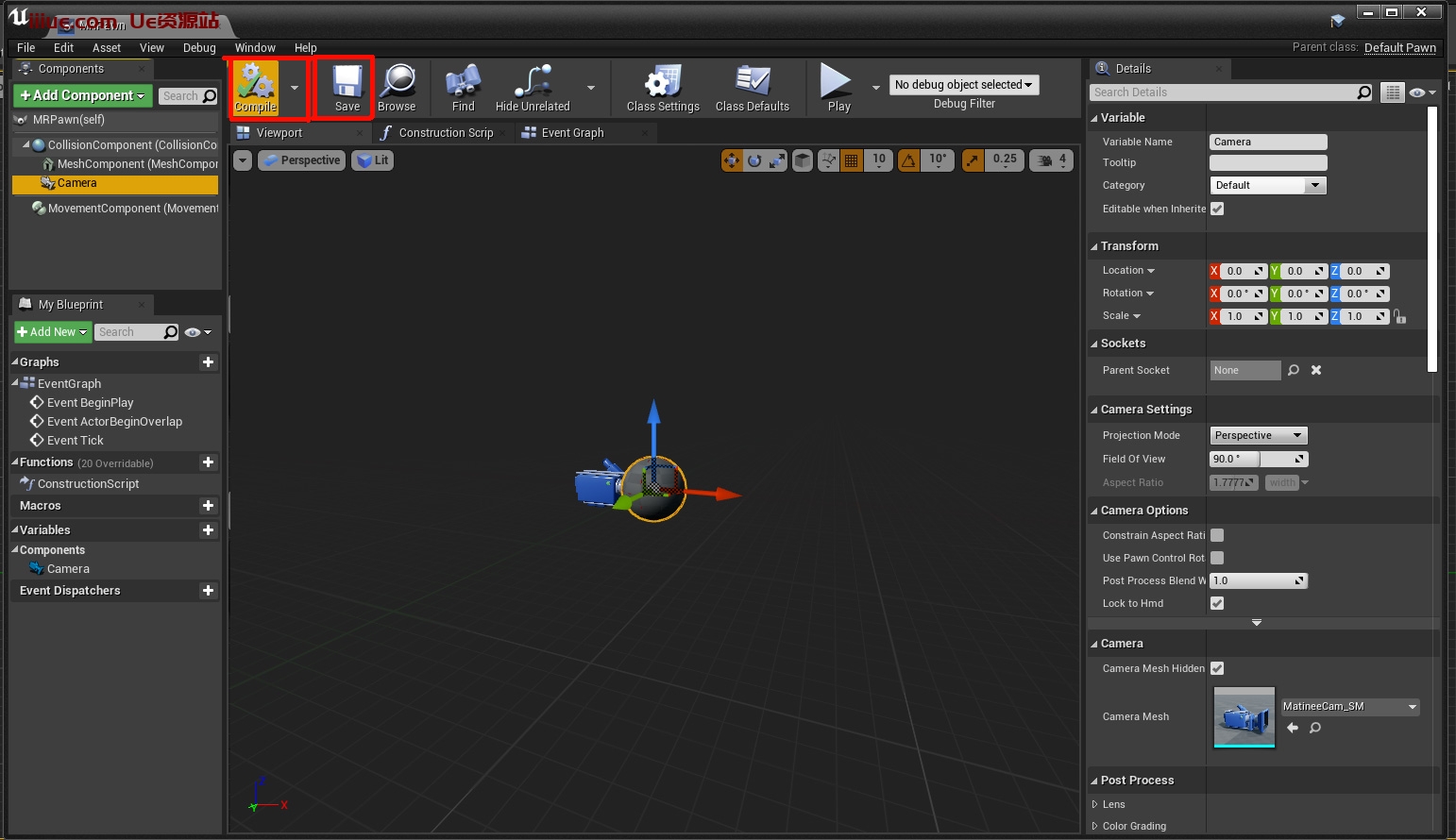
单击“组件”面板中的“>摄像机添加组件”并将其命名为“摄像机”。

确保相机组件是根(碰撞组件)的直接子级。这允许玩家相机随 HoloLens 2 设备一起移动。

[/wm_login]
从“组件”面板中选择“碰撞组件”,然后向下滚动到“详细信息”面板的“碰撞”部分。
- 单击碰撞预设下拉列表,然后将值更改为无碰撞。
- 对网格组件执行相同的操作

编译并保存蓝图,然后返回主窗口

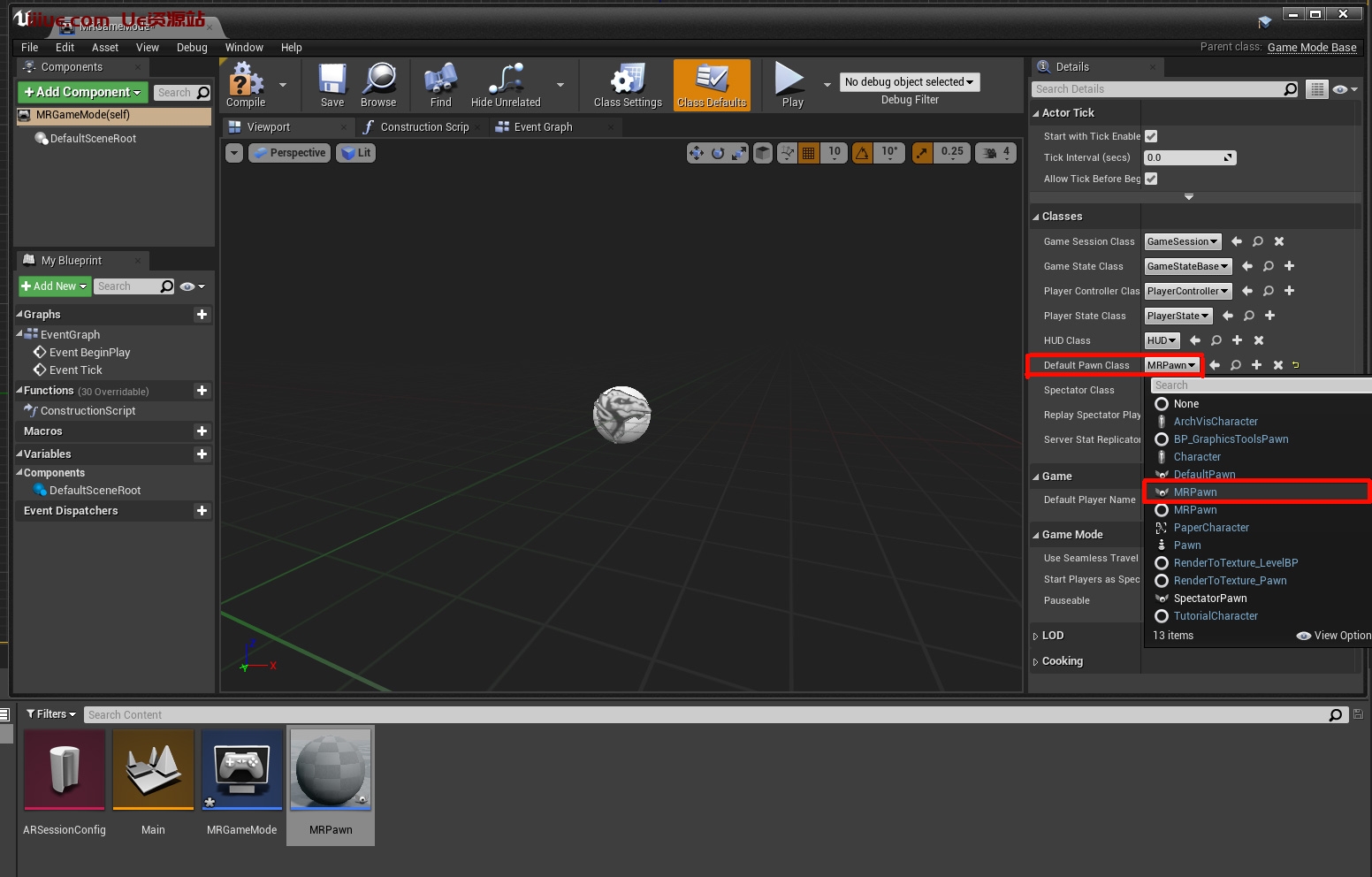
创建游戏模式
混合现实设置的最后一个拼图是游戏模式。游戏模式确定游戏或体验的许多设置,包括要使用的默认棋子。
单击内容文件夹中的添加新蓝图>类,然后选择游戏模式基础作为父类。

将其命名为 MRGameMode,然后双击以打开。

转到“详细信息”面板中的“类”部分,将默认Pawn类更改为MRPawn

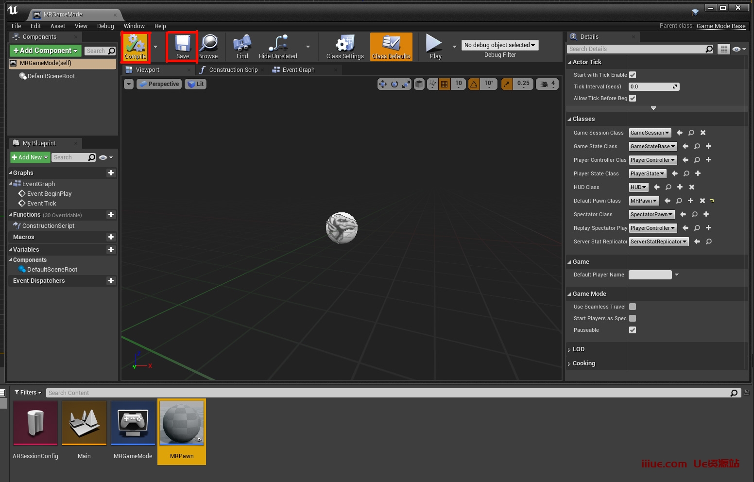
打 编译,然后 保存 并返回主窗口。

选择编辑>项目设置,然后单击左侧列表中的地图与模式。
- 展开默认模式并将默认游戏模式更改为 MRGame模式。
- 展开默认地图并将 EditorStartupMap 和 GameDefaultMap 更改为 Main。当您关闭并重新打开编辑器或玩游戏时,现在默认情况下将选择主地图。

本站所有文章、资源等一切内容,皆为在本站的注册网友所发布、上传、提供,如您发现任何内容侵犯了您的合法权益,请携版权等相关证明致信vamwxyz@gmail.com 与我们联系 ,我们将第一时间进行处理。本站周1-周5每日稳定更新优质资源20+,开通永久SVIP全站资源永久免费!
本站防失联地址,请务必收藏:VAMW.XYZ
VAM » 虚幻引擎UE创建全息VR游戏虚拟现实游戏教学 – 针对混合现实设置的步骤5
常见问题FAQ
- 关于解压密码和游戏资源使用方式的简要说明
- 本站默认解压密码为发布页网址:vamw.xyz 注意是小写,如果有其他密码也都在资源页面详细说明了,请认真查看,任何资源请下载后解压、切勿在线解压!VAM场景和人物形象资源下载解压缩后,放到VAM游戏目录里的AddonPackages文件夹后重启游戏即可,如D:\VAM\vam1.22.0.3\AddonPackages;更多教程请点击打开
- 海外用户怎么支付怎么下载?How can overseas users make payments and download?
- 本站支持“支付宝”、“微信”、“paypal”方式支付,如需“paypal”支付,点击打开Paypal支付;本站所有资源存储于“百度云网盘”,海外用户亦可通过本站教程下载安装注册“百度云网盘”进行资源的下载使用,点击查看教程
Our website supports payments via "Alipay", "WeChat" and "PayPal". If you want to pay with "PayPal", please click Paypal Payment. All the resources on our website are stored in "Baidu Cloud Disk". Overseas users can also download, install and register "Baidu Cloud Disk" according to the tutorials on our website to download and use the resources. Click here to view the tutorials
- 怎么推广赚钱,怎么免费加入VIP?
- 高佣金活动进行中:本站开启用户推广赚钱模式,所有用户可以通过文章页或个人中心的的推广链接进行推广赚钱,普通用户推广佣金为15%;永久VIP推广佣金为30%,所有通过你的推广链接注册的用户,在后续发生的所有消费或充值会员的行为,您都有佣金拿!满50可申请提现!普通用户可以在金额达到充值会员金额的时候申请加入会员!赶快行动吧! 点此查看详情